Ram Maheshwari Logo Image
Evan Boqueho

Projets professionnels

Ici, vous pourrez voir mes projets professionnels principalement axés sûr de la conception mécanique, électronique, logiciel et de procédés industriels.

Image 1 Image 2 Image-RDM

Conception mécanique d'une vanne de régulation

Ce que vous voyez ci-dessus est un boîtier motorisé conçu pour actionner une vanne à boisseau sphérique, spécifiquement adapté à la régulation de débit. Cette application particulière offre l'avantage de pouvoir contrôler avec précision de petits débits, même avec des fluides chargés.

La conception mécanique a inclus la création d'un boîtier spécialement conçu pour abriter les composants électroniques et électromécaniques. Cela a également impliqué la définition et l'intégration des composants électromécaniques et électroniques nécessaires au fonctionnement du système.

Outils utilisés

Solidworks/CAO/DAO
RDM
Image 1 Image 2

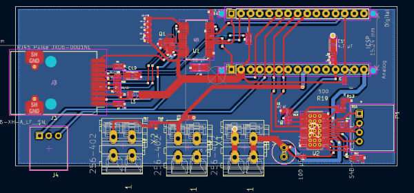
Conception d'un carte électronique embarquée

Le boîtier motorisé a nécessité la conception et la fabrication d’un circuit imprimé (PCB) sur mesure, intégrant l’ensemble des composants nécessaires au pilotage de la vanne motorisée ainsi qu’à la communication avec un automate programmable industriel (API). Cette démarche a permis d’optimiser l’intégration des fonctions de commande et de supervision dans un format compact.

Le processus de développement a débuté par l’élaboration d’un schéma de câblage détaillé, définissant les connexions entre les différents composants. Cette étape a été suivie par la conception de la carte électronique à l’aide du logiciel KiCad, permettant de générer un PCB prêt pour la fabrication, conforme aux contraintes techniques du projet.

Outils utilisés

Kicad/PCB
Image 1 Image 2

Architecture de Pilotage et Supervision d’une Vanne Motorisée

Le pilotage de la vanne est assuré par un microcontrôleur capable de communiquer avec des systèmes externes via le protocole Modbus TCP. Dans le cadre des phases de test, une interface de pilotage a été développée afin d’émuler le comportement d’un automate programmable industriel (API). Cette interface permet de définir les consignes de régulation, d’assurer le traitement des données en temps réel et de configurer les paramètres du régulateur PID pour un pilotage précis et adaptable.

La réalisation technique a impliqué dans un premier temps le développement en langage C d’un programme embarqué destiné à gérer la motorisation, l’acquisition des données capteurs, ainsi que la communication réseau via Modbus TCP. Dans un second temps, une interface utilisateur a été développée en Python, en s’appuyant principalement sur les bibliothèques Custom Tkinter (CTk) pour la conception graphique et Matplotlib pour l’affichage dynamique des données de régulation et de suivi.

Outils utilisés

C
Python
Image 1 Image 2

Conception normalisée de PCF industriels

Au cours de plusieurs projets liés au traitement d’effluents industriels, j’ai réalisé différents plans de circulation des fluides (PCF). Ces expériences m’ont permis de m’approprier la norme ISO 10628 et de me familiariser avec l’ISO 62424.

Outils utilisés

Qelectrotech
ISO
Image 1 Image 2

Conception d'un réacteur électrochimique

J’ai conçu un réacteur électrochimique destiné au traitement des effluents industriels, avec pour objectif de maintenir un CAPEX soutenable pour les entreprises clientes. Pour y parvenir, j’ai opté pour une architecture utilisant autant que possible des composants normalisés. Ainsi, la quasi-totalité des éléments utilisés provient de la norme ISO 1452 relative au PVC pression pour eaux froides. Ce choix a permis de réduire significativement les coûts d’achat ainsi que le temps de maintenance du système. J’ai également abordé d’autres normes telles que l’EN 754 (aluminium étiré) et la NF EN 3456 (tôle de titane).

Outils utilisés

Solidworks/CAO/DAO
ISO